近日,我校医学院青年教师徐森(学校“高层次人才引进计划”引进人才,“青年英才培育计划”培养对象)依托信阳职业技术学院与河南大学访学项目,联合河南大学科研团队在恶性脑肿瘤基因治疗与纳米药物递送领域取得重大突破性进展。相关研究成果以《Structurally-defined non-cationic docosahexaenoic acid based siRNA-micelles for safe and effective combinatorial glioblastoma therapy》为题,正式发表于国际医学领域顶级学术期刊《Journal of Controlled Release》,为胶质母细胞瘤的临床治疗研究提供了全新方案,也充分彰显了我校人才强校战略的落地成效与医药学科领域的强劲科研创新实力。
《Journal of Controlled Release》是国际药物控释与药剂学领域公认的权威期刊,位列中科院SCI分区医学大类一区、SCI升级版医学/药学类一区Top期刊,最新影响因子 IF=11.5,其刊发成果代表了该领域的前沿研究水平与最高学术标准。

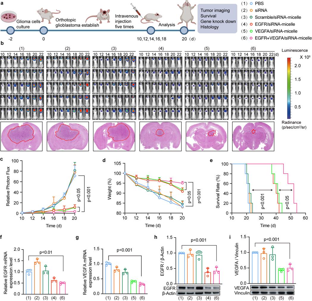
多形性胶质母细胞瘤(GBM)是颅内恶性程度最高的肿瘤之一,具有异质性强、侵袭性高、传统治疗易产生耐药性等特点,临床治疗长期面临极大瓶颈,患者预后极差。RNA 干扰(RNAi)技术的兴起为胶质母细胞瘤的基因治疗提供了全新方向,但siRNA本身存在体内稳定性差、递送效率低的先天短板,而传统阳离子递送系统又普遍存在潜在细胞毒性、结构不明确、血脑屏障穿透能力弱等问题,严重制约了该技术的临床转化与应用。
针对这一世界性医学难题,研究团队受球形核酸纳米药物启发,创新性构建了一种新型非阳离子二十二碳六烯酸(DHA)基 siRNA 胶束递送系统。该系统通过点击化学反应与亲疏水自组装制备而成,核心材料均获得美国 FDA 批准,从源头保障了制剂的生物安全性;同时可通过清道夫受体 A(SR-A)介导实现肿瘤精准递送,有效突破血脑屏障壁垒,完成脑部病灶的靶向富集与细胞摄取
。
该论文由信阳职业技术学院与河南大学联合署名,徐森为论文第一作者,河南大学特聘教授、教育部青年长江学者郑蒙为论文通讯作者。研究工作得到了河南省高等学校重点科研项目(编号:26B310007)、信阳职业技术学院青年科研基金项目(编号:LXQN241107)、河南省自然科学基金(编号:232300421044)、河南省高等学校科技创新团队支持计划(编号:25IRTSTHN032)、国家自然科学基金(编号:52373133)、中国博士后科学基金面上项目(编号:2023M741015)、中国博士后科学基金博士后国际交流计划引进项目(编号:GZC20230691)、豫省部共建医学科技重点研发专项青年项目(编号:SBGJ202403045)及河南省科技攻关计划项目(编号:252102310360)等资助。
此次高水平研究成果的发表,是信阳职业技术学院在医学、药学学科建设与科研创新工作中取得的标志性突破,不仅有力提升了学校相关学科在国际国内的学术知名度和影响力,也为学校深化校际科研合作、推动高水平应用型科研成果产出奠定了坚实基础,将进一步赋能学校高素质医药卫生人才培养,助力地方医疗卫生事业高质量发展。(供稿部门:宣传部、医学院)

徐森简介
徐森,河南大学生物医学博士研究生,信阳职业技术学院医学院讲师、博士。主要研究方向为药物制剂研发、临床药学精准应用及基层医疗卫生领域的药物递送系统优化。近年来,以第一作者或共同作者在 Advanced Science、Journal of Controlled Release、Biomaterials、Advanced Materials 等国际权威期刊发表SCI论文6篇,总被引用次数超过40次。申请中国发明专利3项,其中授权1项,相关成果已在郑州地区医药企业实现转化应用。主持河南省教育厅重点科研项目1项、信阳职业技术学院青年科研项目1项;参与河南省高校科技创新人才支持计划项目1项、国家自然科学基金项目1项及省部级科研项目3项。在研项目聚焦于药物精准递送系统的构建及其在基层医疗场景下的转化应用。
在教学与人才培养方面,注重将科研成果融入实践教学。作为第一指导老师,徐森指导学生参加2025年中国国际大学生创新大赛,荣获河南省二等奖、河南省三等奖;在第十七届“挑战杯”全国大学生课外学术科技作品竞赛中获河南省二等奖;在第十九届iCAN大学生创新创业大赛中获全国总决赛二等奖、河南省一等奖。徐森依托学校校企合作实训基地,致力于药物制剂实训教学与产学研融合,推动基层药物精准递送与临床合理用药的技术技能人才培养,服务地方医药卫生事业发展。
——转载说明——
本文转载自信阳职业技术学院官网
原文链接:https://www.xyvtc.edu.cn/info/1029/4181.htm